개요
학위명칭
본 프로그램은 동명대학교 정보통신대학의 공학교육인증에 관한 내규에 따라 AI 학부가 운영하는 정보통신소프트웨어공학 프로그램이며 수여하는 학위의 국문 및 영문명칭은 다음과 같다.
- 국문 학위 명칭 : 공학사 (정보통신소프트웨어공학 심화)
- 영문 학위 명칭 : B.S. in Information & Communications Engineering
프로그램 운영방식
정보통신소프트웨어공학 심화 프로그램은 동명대학교 정보통신대학 AI 학부에서 운영하며 모든 강좌는 주간에 편성하는 것을 원칙으로 한다. 공학교육인증을 위하여 KEC2005를 적용하며 교내외 생활지도, 상담 및 관찰 등과 같은 학생지도, 인턴쉽 및 현장실습 등과 같은 산학협동, 국제화를 위한 어학연수 및 해외탐방 지도를 병행한다.
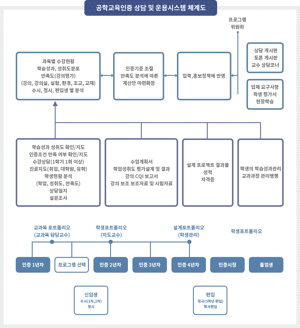
공학교육인증 상담 및 운용시스템 체계도
다음과 같이 공학교육인증 상담 및 운용시스템을 가지고 정보통신소프트웨어공학 프로그램을 운용한다.